- admin
- Senin, 14 Oktober 2024
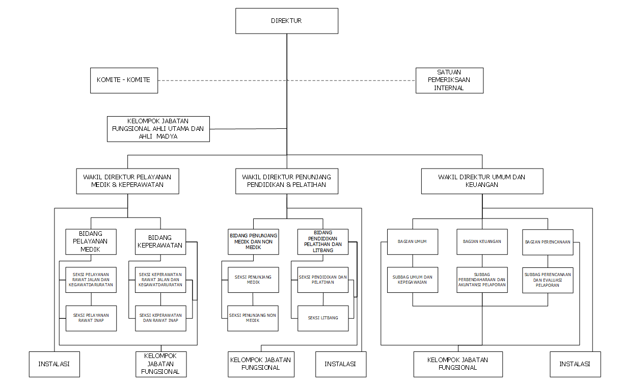
Struktur Organisasi RSJKO Engku Haji Daud
RSJKO Engku Haji Daud merupakan RSUD Provinsi dengan Tipe B, terdiri atas 1 (satu) jabatan Direktur dan 3 (tiga) Wakil Direktur (Wadir) yaitu Wadir Pelayanan Medik dan Keperawatan, Wadir Penunjang dan Pendidikan Pelatihan, Wadir Umum dan Keuangan. Jumlah Bidang sebanyak 4 (empat) Bidang dengan jumlah seksi dibawahnya sebanyak 2 seksi per bidang. Terdapat 3 (tiga) bagian dengan jumlah subbag dibawahnya sebanyak 1 subbag per bagian.
